Instance Verification Kit (IVK)

spin lock @ [20911+38+/linux-3.19-rc1/drivers/usb/gadget/udc/pxa27x_udc.c]
Instance Signature: lock

The Matching Pair Graph:


Function Name
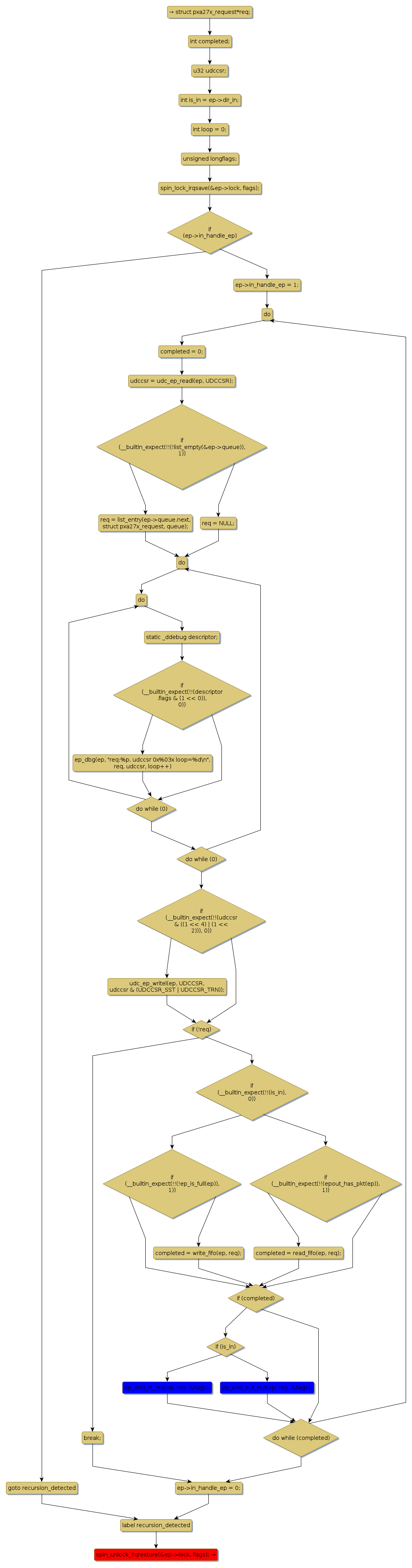
Control Flow Graph (CFG)
Events Flow Graph (EFG)
Source Correspondence
ep_end_in_req [22283+13+/linux-3.19-rc1/drivers/usb/gadget/udc/pxa27x_udc.c]
ep_end_out_req [21255+14+/linux-3.19-rc1/drivers/usb/gadget/udc/pxa27x_udc.c]
handle_ep [55101+9+/linux-3.19-rc1/drivers/usb/gadget/udc/pxa27x_udc.c]
nuke [23260+4+/linux-3.19-rc1/drivers/usb/gadget/udc/pxa27x_udc.c]
req_done [20317+8+/linux-3.19-rc1/drivers/usb/gadget/udc/pxa27x_udc.c]